当前位置:
汉中市林业局关于省秦岭办暗访反馈洋县华阳景区猴山超审批占地问题整改销号事项公示
2026-02-10 14:04
来源: 汉中市林业局 访问量:
打印


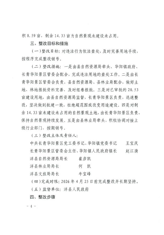
2025423日,省秦岭办下发《关于对西安市、渭南市、汉中市秦岭区域生态环境保护暗访情况的通报》,其中反馈“汉中市洋县华阳景区猴山位于华阳镇红石窑村附近,属秦岭一般保护区,占地面积43.45亩,其中超审批范围24.57亩,已建成多处观光廊亭及栈道”。按照市人民政府工作要求,洋县人民政府制定了省秦岭办暗访反馈华阳景区猴山超审批占地问题整改方案》,该整改方案逐级审查后已经省级牵头部门批准。洋县人民政府按照批准的整改方案组织相关部门逐项整改问题,建设单位目前已经取得林地、建设用地批复,达到了整改要求,符合销号备案条件。依据《陕西省秦岭生态环境保护突出问题整改销号办法》有关规定,现将省秦岭办暗访反馈华阳景区猴山超审批占地问题整改结果及申请销号备案事项向社会公示。如有不同意见,请及时向市林业局反映。

公示时间:2026年2月10日至2月25日。

联系人:李昊       联系电话:2626731

附件:洋县关于报送省秦岭办暗访反馈洋县纳入省级台账问题整改方案的请示

                            汉中市林业局

                             2026210






主办单位:汉中市林业局   地址:汉中市汉台区将坛西路4号 陕公网安备 61070202000045号

备案号:陕ICP备14003207号-2   汉中网安:61230001  

网站标识码:6107000024   网站地图

联系电话:0916-2626074